联系我们

公司地址:上海金山区蒙山路363号四楼
邮编:200540
电话:021-57946688
邮箱:aqp@shanghaiwat.com

shu

当前位置:首页 > 信息公示 > 安全评价

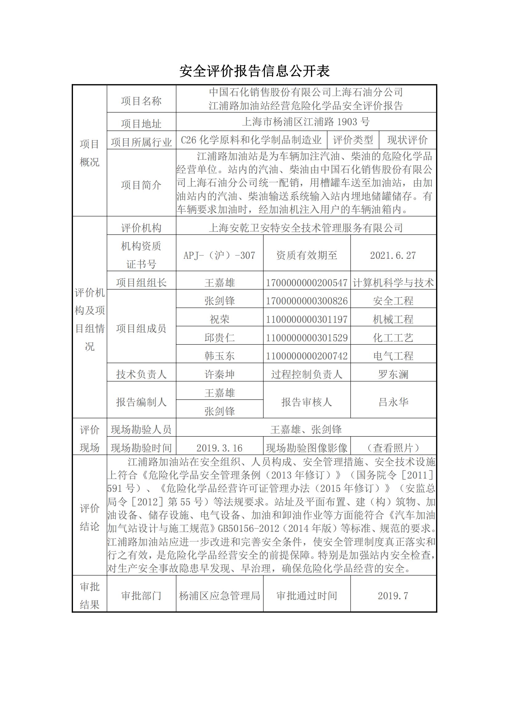
中国石化销售股份有限公司上海石油分公司 江浦路加油站经营危险化学品安全评价报告

来源:    作者:    发表时间:2019/8/21 14:27:00

 

地址:上海市金山区石化隆安路347号 电话:021-57946688 传真:021-57972800 邮箱:ssw@shsajt.com

Copyright@2011-2019 上海守安吴顺安全技术服务有限公司-评价部 All Rights Reserved.

企业备案号:沪ICP备12021865号    沪公网安备 31011602001523号