
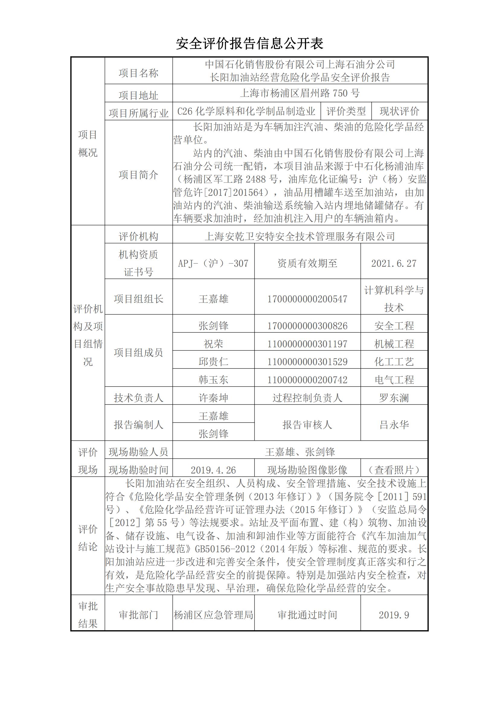
中国石化销售股份有限公司上海石油分公司 长阳加油站经营危险化学品安全评价报告
来源: 作者: 发表时间:2019/10/25 14:32:00

地址:上海市金山区石化隆安路347号 电话:021-57946688 传真:021-57972800 邮箱:ssw@shsajt.com
Copyright@2011-2019 上海守安吴顺安全技术服务有限公司-评价部 All Rights Reserved.
企业备案号:沪ICP备12021865号    
沪公网安备 31011602001523号


