联系我们

公司地址:上海金山区蒙山路363号四楼
邮编:200540
电话:021-57946688
邮箱:ssw@shsajt.com

shu

当前位置:首页 > 信息公示 > 安全评价

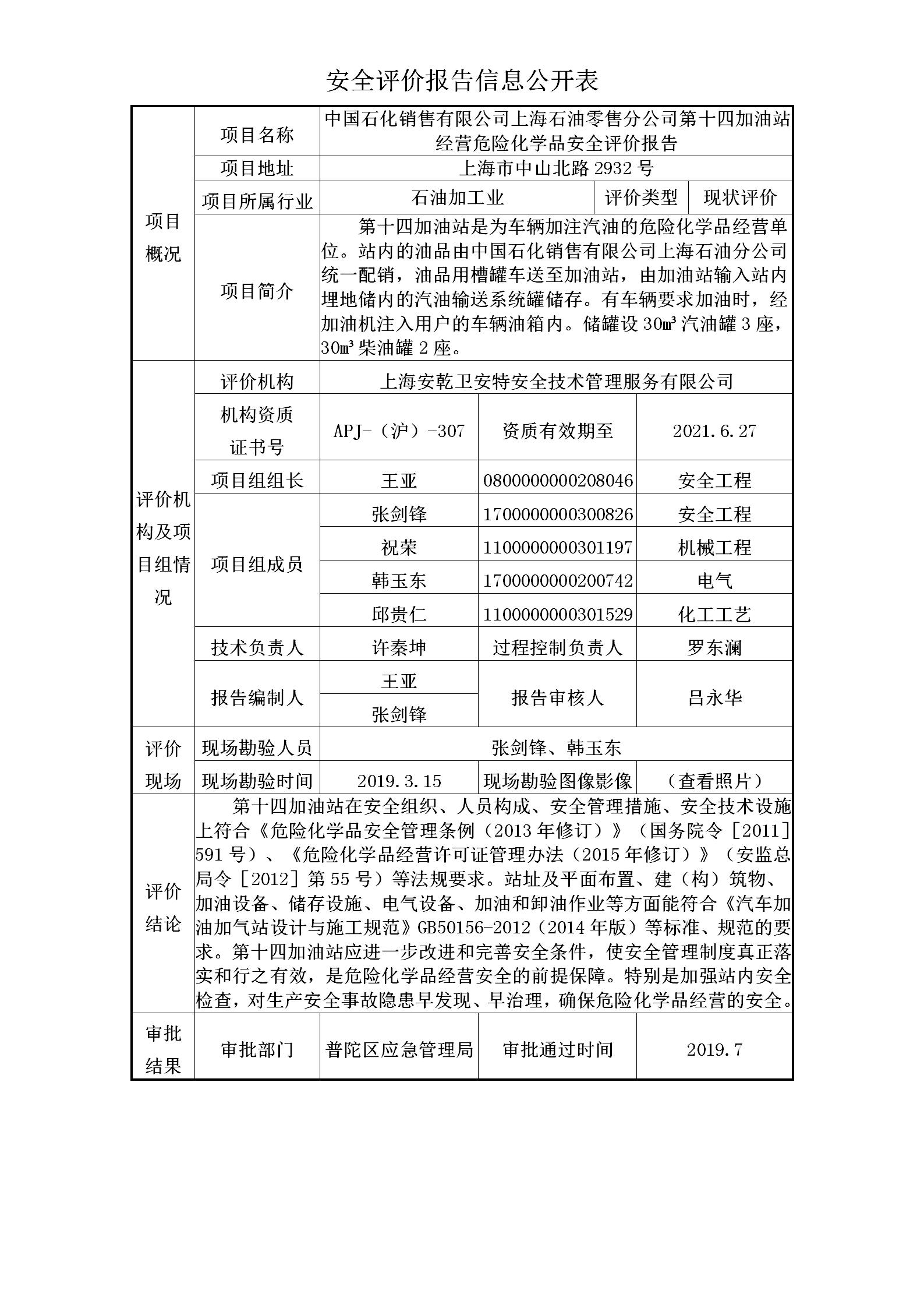
中国石化销售有限公司上海石油零售分公司第十四加油站经营危险化学品安全评价报告

来源:    作者:    发表时间:2019/8/26 9:52:00

 

地址:上海市金山区石化隆安路347号 电话:021-57946688 传真:021-57972800 邮箱:ssw@shsajt.com

Copyright@2011-2019 上海守安吴顺安全技术服务有限公司-评价部 All Rights Reserved.

企业备案号:沪ICP备12021865号    沪公网安备 31011602001523号